Product Summary
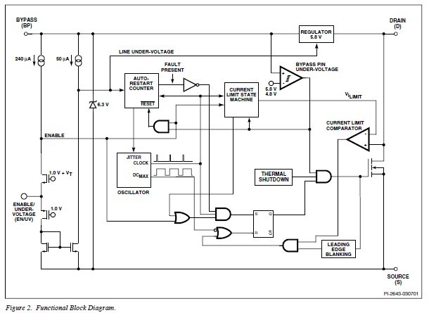
The TNY268PN integrates a 700V power MOSFET, oscillator, high voltage switched current source, current limit and thermal shutdown circuitry onto a monolithic device. The start-up and operating power are derived directly from the voltage on the DRAIN pin, eliminating the need for a bias winding and associated circuitry. In addition, the TNY268PN incorporates auto-restart, line undervoltage sense, and frequency jittering. An innovative design minimizes audio frequency components in the simple ON/OFF control scheme to practically eliminate audible noise with standard taped/varnished transformer construction. The fully integrated auto-restart circuit from TNY268PN safely limits output power during fault conditions such as output short circuit or open loop, reducing component count and secondary feedback circuitry cost. An optional line sense resistor externally programs a line under-voltage threshold, which eliminates power down glitches caused by the slow discharge of input storage capacitors present in applications such as standby supplies. The operating frequency of TNY268PN is jittered to significantly reduce both the quasi-peak and average EMI, minimizing filtering cost.
Parametrics
TNY268PN absolute maximum ratings: (1)DRAIN Voltage: -0.3V to 700V; (2)DRAIN Peak Current: 880mA; (3)EN/UV Voltage: -0.3V to 9V; (4)EN/UV Current: 100mA; (5)BYPASS Voltage: -0.3V to 9V; (6)Storage Temperature: -65℃ to 150℃; (7)Operating Junction Temperature: -40℃ to 150℃; (8)Lead Temperature: 260℃.
Features
TNY268PN features: (1)TinySwitch-II Features Reduce System Cost; (2)Better Cost/Performance over RCC & Linears; (3)EcoSmart– Extremely Energy Efficient; (4)High Performance at Low Cost.
Diagrams

| Image | Part No | Mfg | Description | ![]() |
Pricing (USD) |
Quantity | ||||||||||||
|---|---|---|---|---|---|---|---|---|---|---|---|---|---|---|---|---|---|---|
![]() |
![]() TNY268PN |
![]() Power Integrations |
![]() AC/DC Switching Converters 15W 85-265 VAC 19W/230 VAC |
![]() Data Sheet |
![]()
|
|
||||||||||||
| Image | Part No | Mfg | Description | ![]() |
Pricing (USD) |
Quantity | ||||||||||||
![]() |
![]() TNY253 |
![]() Other |
![]() |
![]() Data Sheet |
![]() Negotiable |
|
||||||||||||
![]() |
![]() TNY253G |
![]() Power Integrations |
![]() AC/DC Switching Converters 2W 85-265 VAC 4W 100/115/230 VAC |
![]() Data Sheet |
![]() Negotiable |
|
||||||||||||
![]() |
![]() TNY253GN |
![]() Power Integrations |
![]() AC/DC Switching Converters 2W 85-265 VAC 4W 100/115/230 VAC |
![]() Data Sheet |
![]()
|
|
||||||||||||
![]() |
![]() TNY253GN-TL |
![]() Power Integrations |
![]() AC/DC Switching Converters 2W 85-265 VAC 4W 100/115/230 VAC |
![]() Data Sheet |
![]()
|
|
||||||||||||
![]() |
![]() TNY253G-TL |
![]() Power Integrations |
![]() AC/DC Switching Converters 2W 85-265 VAC 4W 100/115/230 VAC |
![]() Data Sheet |
![]() Negotiable |
|
||||||||||||
![]() |
![]() TNY253P |
![]() Power Integrations |
![]() AC/DC Switching Converters 2W 85-265 VAC 4W 100/115/230 VAC |
![]() Data Sheet |
![]() Negotiable |
|
||||||||||||
(China (Mainland))










