Product Summary
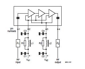
The BGY916 is a three-stage UHF amplifier module in a SOT365A package. It consists of one NPN silicon planar transistor die and two silicon MOS-FET dies mounted on a metallized ceramic AlN substrate, together with matching and bias circuitry. The applications of the BGY916 include Base station transmitting equipment operating in the 920 to 960 MHz frequency range.
Parametrics
BGY916 absolute maximum ratings: (1)DC supply voltage, VS1: 28 V; (2)input drive power, PD: 80 mW; (3)load power, PL: 25 W; (4)storage temperature, Tstg: -30 to +100℃; (5)operating mounting base temperature, Tmb: -10 to +90℃.
Features
BGY916 features: (1)26 V nominal supply voltage; (2)16 W output power into a load of 50 W with an RF drive power of 25 mW.
Diagrams

| Image | Part No | Mfg | Description | ![]() |
Pricing (USD) |
Quantity | ||||
|---|---|---|---|---|---|---|---|---|---|---|
![]() |
![]() BGY916 |
![]() Other |
![]() |
![]() Data Sheet |
![]() Negotiable |
|
||||
| Image | Part No | Mfg | Description | ![]() |
Pricing (USD) |
Quantity | ||||
![]() |
![]() BGY915 |
![]() Other |
![]() |
![]() Data Sheet |
![]() Negotiable |
|
||||
![]() |
![]() BGY916 |
![]() Other |
![]() |
![]() Data Sheet |
![]() Negotiable |
|
||||
![]() |
![]() BGY925 |
![]() Other |
![]() |
![]() Data Sheet |
![]() Negotiable |
|
||||
(China (Mainland))









